지난 글 “패스북은 마케터를 위한 앱, 소비자가 아니고“에서 내린 결론인 ‘아이애드와 패스북은 인게이지먼트와 타게팅의 톱니바퀴’라는 말은 이런 서비스들이 개별적인 소비자향 상품이 아니라 광고주와 마케터를 위한 (치밀한) 인프라스트럭처라는 저의 견해였습니다. 이 내용을 더 넓은 의미의 광고-전자지갑-인증-결제 플랫폼의 생태계로 풀어보았습니다. 광고-전자지갑의 상관성이 결론이었던 지난 글의 2탄으로, 이번엔 전자지갑 이후의 생태계에 초점을 맞추겠습니다. 사실 모처와의 협력을 통해 조금 깊게 분석을 해보려던 참이었는데, 여의치가 않아 일단 얕고 영글지 않은 정리 차원에서 기록합니다.
지난 글에서는 결제에 대해 전자지갑과 개별적으로 생각해야 한다고 말씀드렸는데, 그 의미는 결제가 중요하지 않다는 것이 아니고 섞어 생각할 논제가 아니라는 뜻이었습니다. 물론 전자지갑과 결제는 아주 긴밀하게 연결됩니다. 하지만 그것이 ‘전자지갑=결제’는 아니라는 말씀을 드린 것이지요.
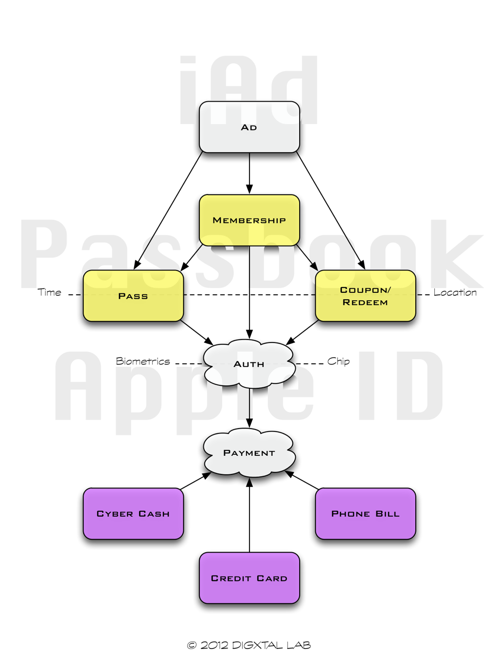
좀 더 의미를 명확히 하고자, 광고-전자지갑-인증-결제 플랫폼의 생태계를 다름과 같이 그려봤습니다.

광고-전자지갑-인증-결제 플랫폼의 생태계
이해를 돕기 위해, 애플의 서비스, 아이애드(iAd), 패스북(Passbook), 애플ID(Apple ID)를 맵핑했으니 참고로 보십시오. 그러니까 노란색의 멤버쉽, 패스, 쿠폰이 패스북의 서비스 영역, 그리고 보라색이 결제 플랫폼의 영역입니다. 특별히 인증 영역에 애플ID를 맵핑했는데, 중요한 의미가 있습니다. 그건 조금 있다 설명하겠습니다.
패스북은 마케터를 위한 오픈 팟캐스트 플랫폼
전에 광고와 전자지갑의 관계를 톱니바퀴로 표현했더니, 누군가 모 회사의 전형적인 표현 양식이라는 말씀을 하시기에 깜짝 놀랐었습니다. 사실 저는 그런 표현이 처음이었는데. 차라리 광고를 바늘로 전자지갑을 실로 비유할 걸 그랬나요. 어쨌든 핵심은, 패스북은 아이애드의 중요한 인게이지먼트(Engagement) 수단이 되며, 역으로는 타게팅의 원천이 된다는 것입니다.
분명 패스북은 아이애드의 중요한 기착지가 될 것입니다. 하지만 간이역이 아니죠. 아주 개방적인 거대한 허브입니다. 패스북은 현재 앱스토어 같은 까다로운 승인 절차 없이 아무나 자유자재로-심지어는 개인 명함까지도- 올라타고 있습니다. 애플은 앞으로도 패스북 플랫폼을 앱스토어 같은 폐쇄적인 마켓으로 만들지는 않을 것입니다. 그보다는 자유로운 길거리 쿠폰 시장의 디지털화를 꾀하겠죠. 마치 마케터들을 위한 팟캐스트 플랫폼 같은 것이랄까.
패스북과 같은 전자지갑의 역할은 명확하죠.
- 프로모션
- 리텐션(retention)
- 커머스
프로모션과 리텐션은 구매로 이어지도록 하는 과도기적 유인책이고, 실제 구매가 이뤄지는 커머스가 핵심 관심이긴 하지만 아직은 시장 초기니까 일반화시키기는 좀 어렵습니다. 현재는 입장권이나 리딤카드(redeem card)가 어렴풋이 커머스의 영역을 차지하고 있긴 하지만, 본격적이진 않습니다. 가장 유력한 방식은 소셜커머스-가 아니라 할인가 선매 서비스-가 되겠죠. 그루폰 재팬이 이미 패스북 대응을 한 것처럼요.
전자지갑 플랫폼이 그런 선매 서비스를 자체 통합 서비스로 제공하겠다는 전략은 매력적으로 보이지 않습니다. 구글 월릿(Google Wallet)이 구글 오퍼스(Offers)와 연동되는 예가 딱 그거죠. 구글은 전자지갑 시장을 ‘결제+커머스’로만 쳐다보고 있는 것 같습니다. 주요 사업인 광고가 결제와 커머스 사업으로 확장되는 것이 꽤 자연스러워 보이긴 하지만, 사실 사업적으론 전혀 다른 별개죠. 구글이 무인 자동차를 만들겠다고 나서는 것과 비슷한 수준의 이야기랄까. 저는 애플의 개방적 마케터를 위한 팟캐스트 전략에 더 호감이 갑니다. 밑밥 형 수익 모델이죠.
여기서 눈여겨볼 점은, 패스북과 알림센터/미리알림의 연동에서도 볼 수 있듯이, 시간과 장소라는 트리거입니다. 소비자가 언제 어디에 있느냐에 따라 적절하게 패스북의 사용을 유도할 수 있다는 것이죠. 이것은 모바일의 특화 영역입니다. 패스북을 비롯한 많은 전자지갑 솔루션들이 모바일에 주목하는 이유 중 하나가 이겁니다. 있는지 없는지도 모르게 묵혀있는 쿠폰은 현실에선 종이 쓰레기이고 디지털에선 비트 쓰레기에 불과합니다. 쿠폰을 적절히 사용하도록 하는-즉, 가치가 있게 만드는- 장치가 바로 모바일에 잠재되어 있습니다.
또 하나 모바일의 잠재력은 바로 ‘인증’입니다. 돈의 이동에는 반드시 인증이 필요합니다. 본인 자신이라는 확인이 되어야, 전달도 되고 교환도 되는 것이죠. 언제 어디서든 인증해야 할 바로 그 ‘본인’이 직접, 항상, 지니고 다니는 단말기이기 때문입니다. 업계의 주목이 여기에 쏠립니다.
결제 혁신은 카드시스템에만 있지 않다
인증은 결국 돈의 이동, 결제와 직접 연결됩니다. 사람들은 결과론적인 것에 더 신경을 쓰는 경향이 있습니다. 신형 아이폰 나올 때마다 채택 여부가 큰 관심거리가 NFC 칩인 이유로 그런 것이죠. 하지만 저는 NFC라는 가치에 대해 여전히 혼란스러움을 가지고 있습니다. NFC의 사용 시나리오를 보면, 인증보다 강조되고 있는 것은 결제 수단입니다. 그것도 오프라인 결제. 결국, 마그네틱 카드로 긁던 것을 모바일 단말기로 갖다 대겠다는 대안 정도. 하지만 스퀘어 월릿(Square Wallet)의 ‘지불하려면 이름만 말하라[just say your name to pay]’는 시나리오를 보면, NFC가 참 우스워 보이기까지 합니다. 대 클라우드 시대에 로컬 내장 칩이라뇨.
사실 더 중요한 것이 ‘인증’이라고 생각합니다. 막말로 다른 사람 단말기만 가져가면 그냥 결제될 터인데, 그걸 막겠다고 또 패스워드 같은 걸 집어넣을 순 없잖습니까. 편리함이라는 NFC의 존재 이유 자체를 부정하는 일이니까요. ‘인증’의 의미에서 보자면, NFC 같은 칩 솔루션보다는, 지문인식 같은 바이오메트릭스가 더 필요한 솔루션입니다. 그게 애플이 지문인식 솔루션 업체를 인수한 것이 저한테는 더 크게 와 닿는 이유입니다.
Apple이 지문인식 센서 업체를 인수한데 이어, 지문인식 기술 전문의 Microlatch사와 기술 개발 계약을 맺었다고 cultofmac.com/194106/apple-j… 패스워드를 대체할 본인 인증의 보다 확실한 단계는 생체 인식. 주목할 행보.
— g e M ☼ n g (@gemong1) October 3, 2012
애플이 아직 NFC 같은 직접적 결제 시스템을 도입하지 않는 것은, 적절한 타이밍이 아니기 때문일 뿐이고, 현재 그보다 더 중요한 ‘차별화’ 포인트는 더욱 안전한 ‘인증’에 더 큰 가치를 두는 것 아닌가 하는 추측을 해봅니다. 여기에서 좀 더 소설을 써보면, 현재 패스워드 입력 방식인 애플ID 체계가 지문인식+애플ID로 진화한 통합 개인 인증 시스템이 되고, 이를 통해 여타의 결제 플랫폼과 연동을 하게 되지 않을까요?
사실 애플ID는 인증 수단이면서 이미 결제 시스템입니다. 물론 앱스토어 위주의 소액 결제지만, 애플의 통합 ID로 신용카드를 연계하고 있죠. 아마존 원클릭도 마찬가집니다. 스퀘어 월릿도 클라우드 기반의 결제 시스템이죠.
중요한 것은 이것. 카드 회사와 합작법인을 만들어야 결제 플랫폼 사업을 할 수 있는 것이 아니라, 어떤 결제 회사, 빌링 회사와도 연계될 수 있는 클라우드 결제 기반이 있어야 하겠죠. 이게 본인 인증과 동떨어질 수 없으니, 어떤 식으로든 단말기 플랫폼의 인증 시스템이 결제 플랫폼과 잘 연결이 될 수 있는 시나리오가 필요합니다. 예를 들어 스퀘어 월릿의 시나리오가 꽤 매력적이죠. 지문인식+애플 ID도 그런 잠재력이 있어 보입니다. 그 뒤에 카드를 붙이든, 폰 빌링을 붙이든 사실 상관이 없죠.
장기적으론 결제 솔루션 자체에 대해선 양대 산맥인 카드와 폰 빌링의 틀을 새롭게 고민할 필요도 있습니다. 결제사의 후불 위험 부담도 줄이고, 소비자의 결제 진입 장벽도 상대적으로 낮출 대안 화폐 말입니다. 과도기적으론 개별적인 포인트 시스템이나 사이버 머니 등이 그런 역할을 할 수도 있겠죠. 직접 결제가 어려운 TV 게임 콘솔들이 주로 결제 매개 수단으로 사용하기도 하죠. 아직은 미미하지만 실험적인 조그만 사례들에 주목을 하고 있습니다. 아직은 많은 실험이 필요한 단계입니다.
결론(또는 개똥)
앞으로의 광고-전자지갑-인증-결제의 플랫폼은 새로운 생태계로 정립해 가겠죠. 하지만 그것은 세상에 없던 전혀 새로운 생태계가 아니고, 진화하는 생태계입니다. 진화는 다양한 돌연변이라는 실험을 통해 미지의 환경에 적응하는 유전자를 찾아내는 프로세스입니다. 작고 다양하고 유연한 실험들이 계속되어야 하고, 그런 생태계가 되어야 합니다. 적통이 아니라 ‘다양성’의 극대화가 진화의 핵심이라는 사실을 잊는다면, 운석 충돌의 불구덩이 속에서 일족이 멸하는 최후를 보게 되겠죠. (뭐야, 노스트라다무스냐? -_-;)
그러니, 닫힌 전략보고서에 갖혀 있지 말고, 개방된 생태계에서 다양한 실험을!
[게몽]
공유
💬 과거 댓글 아카이브
g e M ☼ n g (@gemong1) (2012/11/02 at 12:14)
g e M ☼ n g (@gemong1) says:
Google Wallet가 실제 물리적 카드 발급까지 한다네요. 이게 뭐하는 짓? http://t.co/3uiTeyXD 구글은 참 실험을 많이 해요. 새로운 생태계를 만드려면 중요하죠. http://t.co/iyo2phXl 하지만 방향은 좀 잡자구~
아이비콘(iBeacon): 알아서 결제하라 | DIGXTAL (2013/11/14 at 11:23) 아이비콘(iBeacon): 알아서 결제하라 | DIGXTAL says:
[…] 가까운 미래에 보게 되더라도 전혀 이상할 것 없다.) 그리고 결제가 없었던 패스북의 시나리오가 완성될 것이다. 이젠 신용카드를 패스북에 연동해도 되고, 애플 ID를 […]