[요약] 탈중앙화된 자율 네트워크는 스스로 조직하고 지속하는 거버넌스 구축이 핵심이다. 이더리움 기반의 퀄러티 저널리즘 플랫폼을 꾀하고 있는 시빌(Civil) 프로젝트는 토큰 선별 레지스트리(Token-Curated Registries)라는 알고리즘을 채용한 시빌 레지스트리(Civil Registry)를 중심 거버넌스 논리로 사용하고 있다. 말하자면 대중 참여 3심 재판 제도 같은 것인데, 높은 품질의 뉴스룸 목록을 공정하고 안정적으로 관리하고자 하는 효과를 노린다. 다만, 참여 동기 부여가 충분할 것인가, 권력이 집중되는 부작용은 없을까 등에 대한 의문은 여전히 남지만, 도전 자체의 가치가 매우 높으며, 시행착오를 거치면 분명 훌륭한 거버넌스의 선례가 될 것으로 기대된다.
・ ・ ・

New York Times Newsroom. Photo by Sean Savage @Flickr (cc)
・ ・ ・
탈중앙화 미디어 플랫폼의 도전
암호화폐는 새로운 플랫폼 기술로서 중요하다. 그냥 중요한 게 아니라, 지금까지의 서버-클라이언트 개념 체계를 뿌리째 흔들 만큼 엄청난 잠재력을 가지고 있다. 다만, 이 기술은 완성이 아니라, 여전히 돌파구가 필요한 미완성이다.
그 미완의 돌파구 중 하나가 자율 거버넌스이다. 즉, 탈중앙화 자율 네트워크는 스스로 조직하고 스스로 지속 가능한 거버넌스를 구축하는 것이 핵심이다. 특히 보상에 대해 기대가 그리 크지 않을 수 있는 일반 소비자 중심 네트워크가 아니라, 본격적인 비즈니스 대상의 네트워크라면, 이 자율 거버넌스를 성공시키는 것이 네트워크 생명과 직결될 것이다.
예를 들면, 고품질 콘텐트의 유통을 목적으로 하는 탈중앙화 미디어 플랫폼에서 본격적인 자본과 자원을 가진 콘텐트 사업자가 고비용의 고품질 콘텐트로 사업을 한다고 가정하자. 중앙 통제 회사가 없는 자율 거버넌스 하에서, 자칫 고비용 고품질 사업자에게 불공정하고 극복할 수 없는 결정들이 내려진다면, 고품질 콘텐트 사업자는 살아남지 못할 것이고, 그 네트워크 또한 자멸할 것이다.
사실 현재의 디지털 미디어 환경이라는 것이 그렇게 돌아가고 있다. 그 원인이 구글, 페이스북의 메가 플랫폼 횡포라고 생각하기 때문에, 메가 플랫폼을 해체하고 탈중앙화된 자율 네트워크를 만들어 공정한 비즈니스 환경을 만들어보자는 희망이 있다. 그런데 그것을 돌아가게 할 자율 거버넌스가 제대로 작동하지 않는다면, 이전의 상황과 달라질 것이 없다.
탈중앙화 퀄러티 저널리즘 플랫폼: 시빌(CIVIL)
그런 취지로 출발한 탈중앙화 프로젝트 중 하나가 바로 여기 소개하려는 ‘시빌(CIVIL)‘이다. 시빌은 스스로 지속 가능한 퀄러티 저널리즘 네트워크를 표방하고 있으며, 이더리움 기반(ERC-20 기반)의 암호화폐 CVL을 기반으로 한다.
그러나 비트코인의 원래 목적이었던 전자 화폐의 역할도 완전하지 않은 시점에, 미디어 플랫폼을 탈중앙화한다는 것은 현재로선 정말 대단한 도전이다. 어떤 미디어 전문가는 암호화폐나 블록체인 같은 기술에 대한 미디어 산업의 큰 기대를 판타지라 평가하며, 역할이 크지 않을 수 있다고도 한다. 하지만 원래 기술은 판타지를 바탕으로 진화한다. 문제는 판타지와 현실의 통로를 뚫어줄 돌파구가 필요할 뿐이다. 초기 기술이 우스꽝스럽고 조악한 건 당연하다.
미래에 관한 유용한 아이디어는 어떤 것이든
분명 우스꽝스럽게 보일 것이다. — 짐 데이터
Any useful idea about the Futures
should appear to be ridiculous. — Jim Dator
그나마 성공적인 프로젝트인 스팀잇(Steemit)을 보자. 일반인은 절대 이해하지 못할 스팀잇의 복잡한 경제 구조는, 일부 스타트업 펀딩 생태계나 금융 공학에 밝은 전문가들이 천재적 설계라며 침이 마르게 칭송하고 있지만, 실질적으로 그것이 과연 “어떤 문제”를 해결한 것인지는 분명치 않다(현재 당장 가격 상승으로 눈에 보이는 이익을 보게 되는 것이 복잡한 경제 구조 설계의 결과물인가? 이것은 정말로 지속 가능한가?).
그보다, 스팀잇에는 지나친 부의 집중, 탈중앙화 가치가 퇴색된 합의 구조, 일부 집중된 콘텐트 관리 구조의 불안정성 등 해결해야 할 근본적인 문제들이 산재하고 있는 것이 사실이다. 하지만 그래도 (마치 비트코인처럼 삐거덕거리며) 돌아간다. 그래서 손가락질이 아니라 지대한 관심을 가지고 눈여겨보아야 한다.
그나마 잘 돌아간다는 스팀잇도 문제가 많은데, 시빌 프로젝트는 아직 서비스가 시장에 나오지 않았을 뿐 아니라, 백서도 지난주(정확히는 2018년 5월 11일)에야 겨우 발간된 태아 수준이다. 이더리움 기반 토큰을 사용한다 하며, 저작 출처 및 텍스트를 블록체인에 저장한다는 간략한 설명만 있지, 정확히 어떤 기술적 프로세스와 구조를 가졌는지도 불분명하다.
게다가 시빌 프로젝트가 설명하는 플랫폼의 궁극적 모양은 트위터 설립자 중 하나인 에번 윌리엄스(Ev Williams)가 이끄는 ‘미디엄(Medium)‘과 거의 유사해 보인다. 시빌의 ‘뉴스룸’ 구조는 미디엄의 발행 유통 구조인 ‘퍼블리케이션’과 비슷하며, 광고를 철저히 배제한 사용자 구독 수익 모델도 같다.
시빌의 차별점은 물론 미디엄에는 없는 ‘탈중앙화’에 있다. 미디엄은 자동화된 로직에 따라 콘텐트를 선별한다고 하지만, 결국 최종적인 서비스의 품질 책임은 회사의 몫이 될 수밖에 없다. 역으로 말하면, 미디엄이 판단한, 또는 미디엄이 그렇게 하도록 압력을 넣는 이해관계자(경제적이든 정치적이든)의 의도에 의한, “좋은” 콘텐트 선별 과정은 중앙 통제 속에 있을 수밖에 없다.
반면, 시빌은 중앙화된 통제 조직을 최소화하고, 네트워크 참여자들이 집단적으로 고품질을 유지하는 활동을 하도록 유도하는 거버넌스를 도모한다. 그 핵심에 있는 개념이 바로 ‘시빌 레지스트리(Civil Registry)’이다.
퀄러티 뉴스룸 선별 프로세스: 시빌 레지스트리(CIVIL Registry)
시빌의 목표는 분명하다. 광고 없이 유료 구독 모델을 가능하게 하는 퀄러티 저널리즘 마켓플레이스를 만드는 것이다. (무엇이 퀄러티 저널리즘이냐는 원론적 질문은 있을 수 있다. 시빌이 먼저 집중하는 분야는 지역, 국제, 정책, 탐사 저널리즘이다. 이 분야의 사업성에 대한 의문은 있을 수 있으나 일단은 논외로 하자)
시빌은 이 목표를 달성하기 위한 제일 과제를 우수한 저널리스트 확보라고 본 것 같다. 아까도 언급했듯이, 미디엄의 퍼블리케이션(예를 들어 ‘해커 눈(Hacker Noon)‘) 개념과 유사하게, 시빌은 일종의 신문/잡지 브랜드인 ‘뉴스룸’이라는 발행 단위를 가진다. 시빌에서 이 뉴스룸을 열고 싶은 저널리스트는 시빌의 독특한 신청 과정을 거쳐야 한다. 그것이 바로 시빌 레지스트리이다.
시빌 레지스트리의 원리는 ‘토큰 선별 레지스트리(Token-Curated Registries)‘라는 알고리즘에 기반을 둔다. 이 알고리즘은 이더리움 관련 애플리케이션 개발 및 투자 업체로 유명한 컨센시스(Consensys)의 리드 개발자인 마이크 골든(Mike Goldin)이 소개한 것이다(참고로 컨센시스는 시빌에 5백만 달러를 투자했다).
이 알고리즘은 한마디로 사용자들이 원하는 좋은 목록(화이트리스트)을 만드는 것이다. 목록에 등재될 후보를 반대하거나 기존 등록자를 탄핵하는 절차를 통해 목록의 품질을 관리한다. 목록에 등록을 원하는 사람이나 문제를 제기하는 사람 모두 자신의 토큰을 걸고 진행을 해야 하며, 판결은 커뮤니티의 투표 결과에 따르고, 최종적으로 대결의 패자가 건 토큰을 승자가 나눠 갖는다는 것이 기본 원리이다.
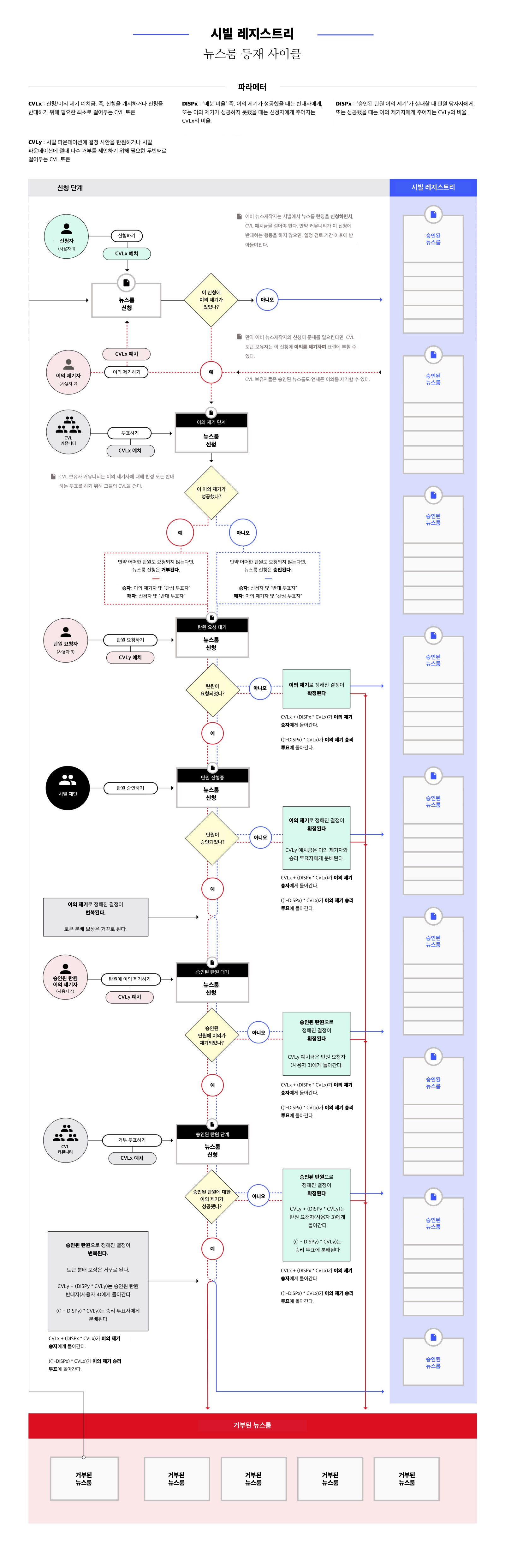
이제 시빌 레지스트리의 구조를 살펴보자. 언뜻 보면 복잡해 보이지만, 큰 그림에서 보면, 이 프로세스는 3심 재판 제도와 유사한 3단계 구조로 되어 있다. 즉,
- 신청(APPLY) 된(또는 이미 등재된) 뉴스룸에 대한 이의 제기(CHALLENGE) 및 토큰 보유자의 투표(VOTE) 판결(1심),
- 1차 결과에 대한 반대 탄원(REQUEST APPEAL) 및 시빌 위원회의 탄원 수용(GRANT APPEAL) 여부 판결(2심),
- 위원회 결과에 대한 이의 제기(CHALLENGE APPEAL) 및 토큰 보유자의 거부 투표(VOTE TO VETO) 판결(3심)의 순서로 진행된다.
(용어를 최대한 의역을 했기 때문에 혹 오해될까 해서 괄호 안에 대문자로 원문의 표현을 덧붙였다. 자세한 내용 확인을 위해서는 백서를 참고하라. 이해를 돕기 위해, 이 글 말단에 원문의 순서도를 한글로 변환하여 덧붙였으니, 필요하면 아래 설명과 대조하여 참고하라)
표결의 판단 기준은 기본적으로 시빌 헌법(Civil Constitution)에 규정한 시빌의 목적과 가치에 부합하는지를 보는 것이다. 요약하자면 시빌의 목적은 무엇보다 자유, 공명, 정의를 요구하는 시민의 서비스에 충실하고, 외부 간섭 없이 저널리즘이 이 임무를 지속 수행할 수 있는 환경을 구축하고, 이를 자율 프로토콜 구축을 통해 완수한다는 목적을 가진다. 그리고 시빌의 핵심 가치는 저널리즘 생산 수단에 공정하고 평등한 접근과 윤리적 저널리즘이다. 사실 구체적인 판단은 이의 제기를 하는 사람의 주관이 될 것이다. 다만, 다수의 투표로 결정되므로, 주관은 정규화될 것이다.
이 프로세스의 결과물은 결국 시빌에서 콘텐트 발행을 할 수 있도록 승인된 퀄러티 뉴스룸 목록이며, 이들 뉴스룸에서 발행하는 글은 신뢰할 수 있는 고품질 콘텐트일 것이라는 가정이다.
그런데 기본적으로 이 프로세스의 참여자는 시빌의 자체 토큰인 CVL을 보유한 사람으로 한정된다. 이 참여자들은 일반 독자하고는 구별되는데, 왜냐하면 일반 독자들은 CVL을 보유하지 않아도 서비스를 이용하는 데 문제가 없다. 일반 독자는 신용카드를 이용해 법정 화폐 결재가 가능하며, CVL도 물론 가능하지만 ETH로도 결재할 수 있다. 시빌에선 일반 독자와 네트워크 참여자를 구분하는 ‘수선(Waterline)’이라는 개념을 설명하고 있는데, 즉, 수면 위에선 일반 독자들이 복잡한 암호화폐 및 블록체인에 관련된 내용을 전혀 몰라도 서비스를 쉽게 사용할 수 있지만, 수면 밑에선 (마치 백조의 물갈퀴 질처럼) 토큰 보유자 및 뉴스제작자들이 바쁘게 네트워크를 운영하는 것이다.
제1심부터 살펴보자. 제1심은 뉴스룸 신청(APPLY)에 대한 이의 제기(CHALLENGE) 절차이다. 뉴스룸이 등재 신청을 하려면 일정량의 CVL 토큰(이 금액을 CVLx라 하자)을 예치해야 하고, 일정 기간 이의를 제기하는 사람이 없는지 대기해야 한다. 이 기간에 이의 제기자가 없으면 문제없이 자동 등재된다. 이의 제기자는 신청자의 예치금에 상응하는 CVLx를 걸어야 한다. 이의 제기가 되면 이제 전체 CVL 토큰 보유자를 대상으로 표결에 들어간다. 50% 이상 과반이 이의 제기에 찬성하면, 뉴스룸 신청은 기각된다. 새롭게 신청하는 뉴스룸이 아닌, 기존 등록된 뉴스룸이라도 잘못하면(즉, 시빌 헌장에 어긋나는 행동을 하면) 언제든 이의 제기를 당할 수 있다.
결과에 따라 건 토큰을 분배한다. 신청자든 이의 제기자든 승자가 자기가 건 CVLx을 회수하는 것은 물론, 상대 CVLx의 일정 비율(DISPx라 하자)을 가져간다. 상대 CVLx의 나머지 비율(1-DISPx)은 승리 쪽 투표자들이 나눠 가진다. 이는 2심, 3심을 거칠 경우라도, 그 최종 결과에 따른다.
제2심은 1심 이의 제기(CHALLENGE) 결과를 번복하기 위한 탄원(APPEAL) 절차이다. 이를 위해 탄원 요청자는 일정량의 CVL 토큰(이는 애초의 CVLx와는 다른 CVLy가 될 수 있다)을 예치해야 한다. 이번엔 이 탄원의 승인을 결정하는 주체는, 시빌 헌법의 목적과 가치를 지지하고 변호하기 위해 설립되는 비영리 시빌 재단(Civil Foundation)이 구성하는 시빌 위원회(Civil Council)이다. 이 위원회에서 탄원을 승인(GRANT APPEAL)하면, 1심 결과는 번복되고, 예치금 CVLy은 탄원 요청자에게 되돌려준다. 만약 탄원이 거부되면, 1심 결과는 유지되고, CVLy는 애초 이의 제기자 및 지지자들에게 분배된다.
제3심은 2심 탄원이 승인되어 애초의 이의 제기가 번복된 것을 되돌리려는 탄원 이의 제기(CHALLENGE APPEAL) 절차이다. 탄원 이의 제기자는 탄원 요청자가 예치한 CVLy와 같은 양의 토큰을 걸어야 한다. 탄원 이의 제기가 개시되면, 전체 토큰 보유자는 탄원에 대한 거부 투표(VOTE TO VETO)에 돌입한다. 2심에서 승인된 탄원이 거부되려면, 이번엔 2/3 이상의 절대다수가 찬성해야 한다. 거부 투표가 성공하면, 탄원 이의 제기자는 자신의 CVLy를 회수함과 동시에 탄원 요청자가 걸었던 CVLy의 일정 비율(DISPy)을 가져가고, CVLy의 나머지 비율(1-DISPy)은 거부 찬성을 한 투표자에게 분배된다. 거부 투표가 실패하면, 토큰 분배는 거꾸로 원래 탄원자 및 그 지지자에게 분배된다.
문제점
네트워크 참여자들이 집단적으로 퀄러티 뉴스룸을 필터링한다는 의미에서 시빌 레지스트리가 제대로 동작한다면 이는 앞으로 다양한 경우에 사용될 수 있는 상당히 중요한 자율 거버넌스 도구가 될 수 있다. 누구의 편향된 의도가 반영되지 않은 좋은 목록, 즉 고품질의 화이트리스트가 자율 관리된다는 것은 정말 매력적이다.
하지만 첫 번째 문제점은 과연 사람들이 돈을 잃을 위험을 감수하고 이의 제기나 탄원을 할까, 그리고 토큰 보유자들은 기꺼이 적극적으로 투표를 할까 하는 점이다. 즉, 충분한 동기 부여가 있는지가 의문이다. 퀄러티 저널리즘을 만든다는 사명감만으로는 부족해 보이다. 이겼을 경우 상대방의 토큰을 보상으로 받을 수 있지만, 이것이 일상적으로 기대되는 수익이 아니라면, 예치금은 행동에 대한 진정성을 드러내는 수단 이상의 역할은 하기 힘들 것 같다.
더욱이 아무리 명분이 있는 투표라도 투표 참여율은 기대보다 한참 낮을 수 있다. 게다가 자기 돈을 걸고 투표를 해야 한다면 심리적 장벽이 될 수도 있다. 다수가 참여하지 않는 투표로 유지되는 품질은 과연 신뢰할 수 있을까?
보상 가능한 예치금의 규모라든가, 보상 규칙 같은 부분에서 많은 변형 실험을 해보면 좋겠다. 게임적 요소를 넣는 것도 방법일 것이다. 또한, 아직은 평판에 대한 정의는 없지만, 이 부분을 고려한 동기 부여도 생각해 봄 직하다.
두 번째 우려되는 문제점은 탈중앙화의 가치가 손상될 일은 없을까 하는 점이다. 원조 비트코인을 비롯해 이후의 거의 모든 프로젝트에서 가장 문제가 되는 점이 바로 이 부분이다. 탈중앙화는 성능, 효율성 등 현실적 구현 문제와 타협해야 하는 경우가 많다. 시빌의 경우도 시빌 위원회의 역할이 다소 우려스럽다. 이를 구성하는 주체인 시빌 재단은 아마 (정확히 명시되지 않았지만) 시빌을 구축하고 있는 영리 회사인 시빌 미디어 컴파니의 영향력 아래에 있게 될 것이다.
그런 재단이 구성하는 위원회도 아마 회사가 선별하는 인물로 채워질 가능성이 높다. 시빌의 설명으로는 위원회는 언론 자유 변호사, 베테랑 저널리스트, 저널리즘 학자로 구성된다는 위원의 전문성 구색을 강조하는 듯한 인상을 주고 있지만, 이런 엘리트주의는 함정이다. 실은 그런 언론계 영향력 있는 사람들이 뉴스룸 이의 제기에 대한 탄원을 ‘결정’한다는 것은 제법 강력한 권력 집중이 될 수 있다.
예를 들어 보자. 어떤 사악하고 영향력 있는 언론 재벌이 뉴스룸을 신청했는데, 누군가 그들의 비도덕성을 문제 삼아 이의 제기를 해서 성공을 했다고 해보자. 당연히 언론 재벌은 누군가를 시켜 탄원하게 할 것이고, 언론 재벌이 영향력을 발휘할 수 있는 변호사, 저널리스트, 학자 등의 위원회는 그 탄원을 승인해 줄 것이다. 물론, 탄원 승인을 거부하는 마지막 3심이 남아 있지만, 그걸 통과하려면 과반이 아니라 훨씬 높은 2/3 이상의 절대다수 동의를 얻어야 한다.
생각해 보라. 그런 일이 벌어진 후에 결국 언론 재벌의 뉴스룸이 거부되었다 하더라도, 위원회와 시빌 네트워크에 대한 신뢰도는 의심을 받을 수밖에 없을 것이다. 당연히 위원회의 권한을 축소해야 한다. 위원 자격에 대한 진입 장벽도 없애고 민주적으로 선출되고 운영될 수 있는 안을 마련해야 할 것이다.
결론
거버넌스 문제는 해결하기 쉽지 않다. 스팀잇 처럼 대충 어느 정도의 부조리는 감수하면서 굴러가야 할지도 모른다. 하지만 꾸준히 새로운 설계를 시도하고 학습하는 것이 중요하다. 희망은 안되는 것 100가지를 나열하면서 아무것도 안 하고 부정적 말만 쏟아내는 것에 있는 것이 아니라, 되는 것 1가지로라도 위험을 무릅쓰고 시작해 보는 데 있다.
탈중앙화라는 가치를 지켜내면서, 참여자들의 동기 부여를 극대화하는, 스스로 조직하고, 스스로 지속하는 자율 거버넌스 네트워크의 미디어 플랫폼을 구축하는 것은 판타지가 맞다. 우리는 그런 미래 이미지를 끊임없이 그려가며 발전해 왔다. 시빌 레지스트리 같은 시도는 앞으로 수많은 시행착오를 거치면서 점점 단단해질 것이다. 또는 완전히 다른 아이디어의 힌트를 주고 소멸할 수도 있다. 어떤 경우든, 후발 프로젝트들의 좋은 선례가 될 것은 분명할 것이다. 끝.
첨부: 시빌 레지스트리- 뉴스룸 등재 라이프사이클(원본은 백서 참조)
이윤수
